转载:实用干货丨贝伐珠单抗,在妇科三大恶性肿瘤中的应用(指南)
活性成份:贝伐珠单抗(人源化抗-VEGF单克隆抗体) 规格:100mg(4ml)/瓶,浓度为25mg/ml。 作用机制:贝伐珠单抗可与血管内皮生长因子(VEGF)结合,阻止 VEGF 与内皮细胞表面 VEGF 受体(Flt-1 和 KDR)相互作用。 在体外血管生成模型中,VEGF 与其受体的相互作用可导致内皮细胞增殖和新生血管形成。在裸鼠(无胸腺)结肠癌异种移植模型中给予贝伐珠单抗,可减少微血管生长和抑制转移性疾病的进展。
![]() | ![]() |

总则
贝伐珠单抗采用脉输注的方式给药首次静脉输注时间需持续90分钟。
如果第一次输注耐受性良好,则第二次输注的时间可以缩短到60分钟。
如果患者对60分钟的输注也具有良好的耐受性,那么随后进行的所有输注都可以用30分钟的时间完成。
建议持续贝伐珠单抗的治疗直至疾病进展或出现不可耐受的毒性为止。





如果出现以下状况,需暂停使用贝伐珠单抗:

➣ 在发生了胃肠道穿孔的患者中,应该永久性地停用贝伐珠单抗。
➣ 采用贝伐珠单抗治疗的患者出血的风险加大,特别是与肿瘤有关的出血。在采用贝伐珠单抗治疗过程中发生了3级或4级出血的患者,应该永久性地停用贝伐珠单抗。
➣ 在大多数临床试验中,当尿蛋白水平≥2g/24 小时时,需要推迟贝伐珠单抗治疗,直到尿蛋白水平恢复到<2g/24 小时,再开始治疗。
➣ 建议在采用贝伐珠单抗治疗的过程中,对血压进行监测。
➣ 在大多数病例中,出现高血压的患者都可以根据个体情况采用标准的抗高血压治疗充分地控制血压。鲜有病例因为高血压而导致贝伐珠单抗治疗中断或住院。
➣ 重大手术后至少 28 天之内不应该开始贝伐珠单抗治疗,或者应该等到手术伤口完全愈合之后再开始贝伐珠单抗的治疗。



注: 24h 动态血压监测( ABPM) 或家庭血压监测(HBPM)
一般人群的血压治疗目标值是 <140 /90 mmHg。但对于使用贝伐珠单抗治疗的肿瘤患者来说,可适当放宽标准,只要血压 <160 /100 mmHg,均可不进行额外的干预。但是,血压 <140 /90 mmHg 仍然是最佳目标值。
另外,血压≥140 /90 mmHg 并不是使用贝伐珠单抗的禁忌证,只有出现中度以上高血压( 即血压≥160 /100 mmHg 时) ,才推迟或暂停贝伐珠单抗的使用。

15个月✖30天➗21天≈21.4次
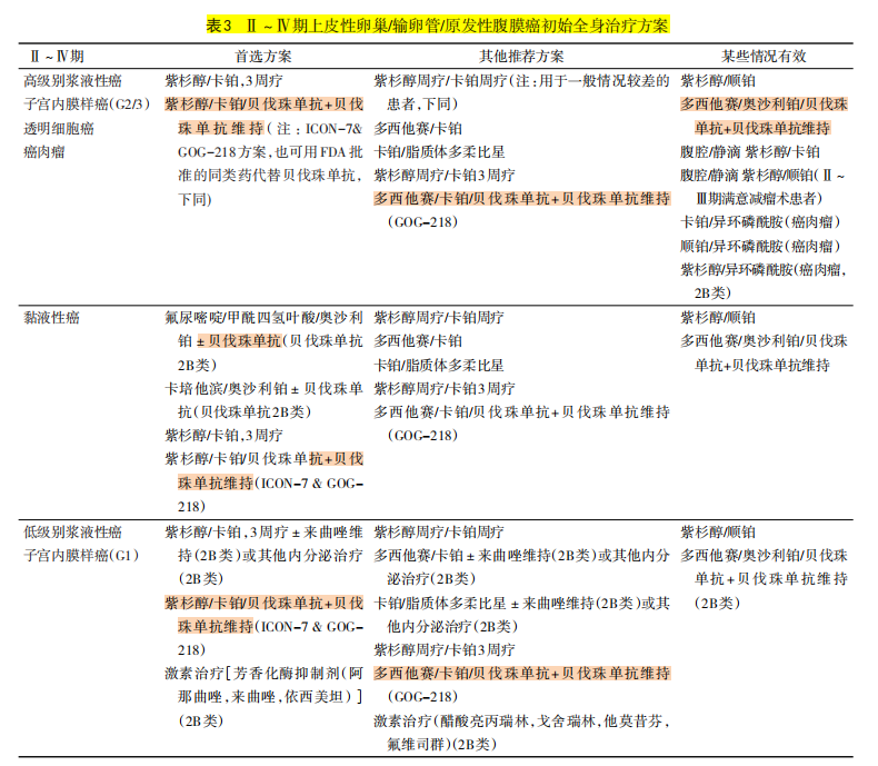
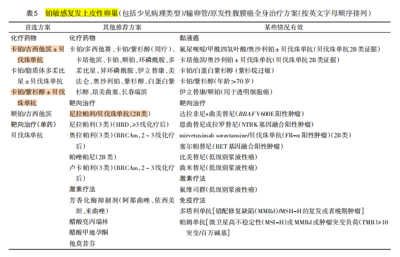
专家组认为贝伐珠单抗是复发患者的首选(特别是合并腹水者),在铂敏感或铂耐药的患者中都有效。
复发治疗后缓解者,化疗联合贝伐珠单抗者停化疗后可继续使用贝伐珠单抗进行维持治疗,如果使用 PARP 抑制剂维持治疗,可以在使用PARP抑制剂前停用贝伐珠单抗。
复发转移性子宫颈癌及全身治疗:
一线联合治疗:持续性、复发转移子宫颈癌患者如PD-L1阳性(CPS≥1)首选帕博利珠单抗+顺铂(或卡铂)+紫杉醇±贝伐珠单抗(证据等级 1)。或顺铂(或卡铂)+紫杉醇+贝伐珠单抗(证据等级1)。阿替利珠单抗+顺铂(或卡铂)/紫杉醇+贝伐珠单抗(证据等级1)。其他推荐方案为:顺铂+紫杉醇、卡铂+紫杉醇、拓扑替康+紫杉醇+贝伐珠单抗、拓扑替康+紫杉醇、顺铂+拓扑替康、顺铂或卡铂单药。
二线治疗:PD-L1 阳性或 MSI-H/dMMR 或 TMB-H(Mb≥10)肿瘤患者首选帕博利珠单抗或替索单抗(证据等级1)。其他推荐药物有:贝伐珠单抗、紫杉醇、白蛋白紫杉醇、多西他赛、氟尿嘧啶(5-FU)、吉西他滨、伊立替康、拓扑替康、培美曲塞和长春瑞滨、西米普利单抗。
在妇科临床中,贝伐珠单抗在卵巢癌中的应该最为广泛,宫颈癌中应用逐显,内膜癌患者中崭露头角,对于晚期或复发转移的患者中,贝伐珠单抗的使用具有显露优势。




