转载:妊娠期血压那些事儿:一文掌握妊娠期高血压疾病诊断与治疗要点

妊娠期高血压疾病是产科常见的并发症,严重威胁母儿健康和安全。在临床上很多孕妈妈对于妊娠期的血压有很多疑问……我的血压正常么?就高了一点/一次,也算血压高吗?在家里测的血压准确吗?我在家里测量血压正常,一到医院测量血压就高,是怎么回事?需要用药吗?妊娠期血压管理是保障母胎安全与健康的关键措施,也是妊娠期高血压疾病防治的核心问题。
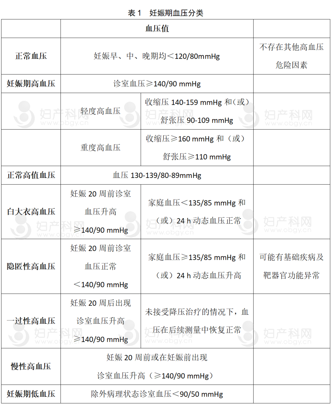
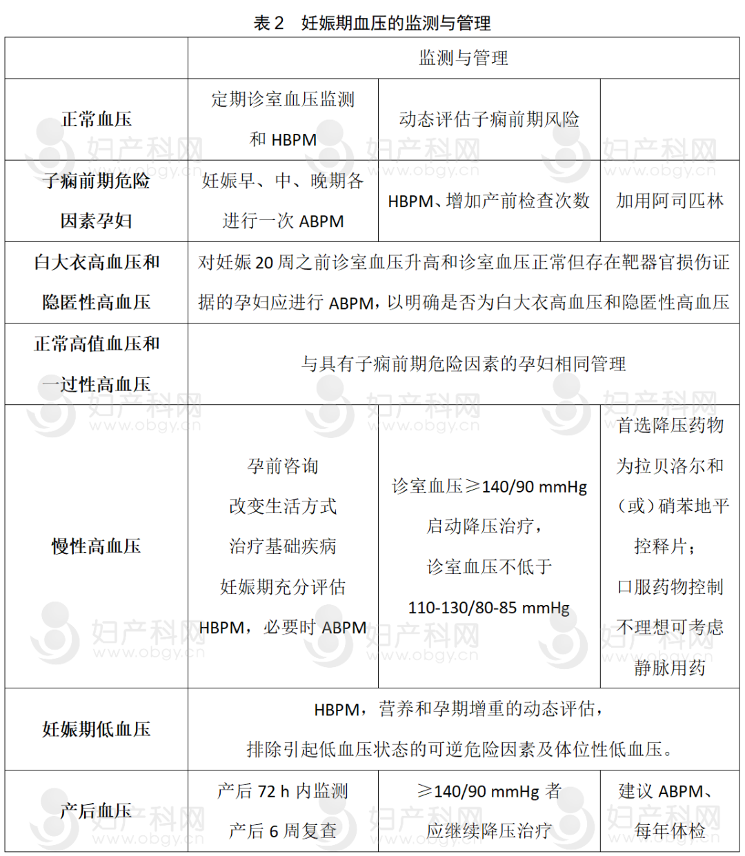
血压在妊娠期有特殊的变化规律,以妊娠20周为分界点,正常孕妇妊娠期的血压呈现先降后升的“U形”变化:妊娠20周前,收缩压和舒张压轻微下降,20周后稍有升高趋势,妊娠37周左右收缩压和舒张压达峰值。多胎妊娠孕妇的血压也呈现类似的变化趋势,但因缺乏大样本量研究,尚无法准确界定妊娠过程中的参考值。现有的证据提示,在妊娠早期、中期和晚期,多胎妊娠孕妇血压水平均高于单胎妊娠。 妊娠期血压改变与外周血管阻力的动态变化有关,为适应胎盘和胎儿发育,妊娠期母体心输出量和外周阻力呈现显著改变,从而引起血压的动态变化。妊娠过程中,子宫血流量增加约20倍(从孕前的50ml/min增加至孕晚期的1000ml/min)。心输出量的增加始于孕早期,并在妊娠20周左右达到峰值,此后维持稳定直至分娩。为提高胎盘灌注压保证胎盘的血液供应,自妊娠早期开始,子宫动脉出现功能性和结构性重塑,主要表现为管壁增厚和管径扩大,子宫血流随之增加,并导致母体外周阻力下降。妊娠20周前,上述改变的综合效应使血压(尤其是舒张压)随孕周的进展而逐渐降低,直至妊娠20周左右达到最低水平。妊娠20周后,胎儿的快速生长发育对胎盘血流灌注量的需求明显增加,而此时单纯依靠子宫动脉管腔增大来增加胎盘血流量已不足以维持胎儿的发育需求,因此,母体血压开始升高。妊娠20周后,母体血压的适度增加是一种更为有效地提高胎盘灌注压和血液供应的机制。 妊娠期有效的血压管理有赖于客观记录孕前基础血压,以及整个妊娠期规范和准确地测量血压。推荐使用经认证的上臂式医用电子血压计,血压计应定期校准。孕妇可坐于背部有支撑的椅子上,标准坐姿,身体放松,双脚着地,两腿不能交叉,测量手臂的位置与心脏水平保持一致,测量过程保持安静。测量时选择大小适中的袖口,血压测量前被测者应至少休息5min,袖带应与心脏处于同一水平,袖带长度与上臂臂围的匹配。首次血压测量时应完成双侧上臂测量,使用读数较高的手臂进行后续的血压测量。 根据《妊娠期血压管理中国专家共识(2021)》,妊娠期正常血压是指妊娠早、中、晚期血压始终<120/80mmHg,且不存在其他高血压危险因素。妊娠期间的高血压定义为诊室血压≥140/90mmHg,具体妊娠期血压分类见表1。 妊娠期高血压疾病为多因素发病,基于孕妇的各种基础病理状况及环境因素的影响,在妊娠期间病情的缓急不同,可呈现进展性变化,也可迅速恶化。目前,将妊娠相关高血压疾病概括为4类,包括妊娠期高血压(gestational hypertension)、子痫前期-子痫(pre-eclampsiaeclampsia)、妊娠合并慢性高血压(chronic hypertension)、慢性高血压伴发子痫前期(chronic hypertension with superimposed pre-eclampsia)。 妊娠20周后首次出现高血压,收缩压≥140mmHg(1mmHg=0.133kPa)和(或)舒张压≥90mmHg;尿蛋白检测阴性。收缩压≥160mmHg和(或)舒张压≥110mmHg为重度妊娠期高血压。 妊娠期各类高血压疾病的诊断之间存在转换性和进展性:当高血压伴有子痫前期的其他临床表现时则诊断为子痫前期;重度妊娠期高血压应与严重子痫前期一样对待;妊娠20周后发生的高血压,可能是妊娠期高血压,但要注意也可以是子痫前期的首发症状之一。妊娠期高血压于产后12周内恢复正常。 1.子痫前期: 妊娠20周后孕妇出现收缩压≥140mmHg和(或)舒张压≥90mmHg,伴有下列任意一项: 尿蛋白定量≥0.3g/24h; 尿蛋白/肌酐比值≥0.3; 随机尿蛋白≥(+)(无条件进行蛋白定量时的检查方法)。 无蛋白尿但伴有以下任何一种器官或系统受累: 心、肺、肝、肾等重要器官; 血液系统、消化系统、神经系统的异常改变; 胎盘-胎儿受到累及等。 子痫前期也可发生在产后。 血压和(或)尿蛋白水平持续升高,或孕妇器官功能受累或出现胎盘-胎儿并发症,是子痫前期病情进展的表现。 子痫前期孕妇出现: (1)血压持续升高不可控制:收缩压≥160mmHg和(或)舒张压≥110mmHg; (2)持续性头痛、视觉障碍或其他中枢神经系统异常表现; (3)持续性上腹部疼痛及肝包膜下血肿或肝破裂表现; (4)转氨酶水平异常:血丙氨酸转氨酶(ALT)或天冬氨酸转氨酶(AST)水平升高; (5)肾功能受损:尿蛋白定量>2.0g/24h;少尿(24h尿量<400ml,或每小时尿量<17ml),或血肌酐水平>106μmol/L; (6)低蛋白血症伴腹水、胸水或心包积液; (7)血液系统异常:血小板计数呈持续性下降并低于100×109/L;微血管内溶血,表现有贫血、血乳酸脱氢酶(LDH)水平升高或黄疸; (8)心功能衰竭; (9)肺水肿; (10)胎儿生长受限或羊水过少、胎死宫内、胎盘早剥等任何一项表现为重度子痫前期(severe pre-eclampsia)。 2.子痫: 子痫前期基础上发生不能用其他原因解释的强直性抽搐,可以发生在产前、产时或产后,也可以发生在无临床子痫前期表现时。 孕妇存在各种原因的继发性或原发性高血压,各种慢性高血压的病因、病程和病情表现不一,如: 孕妇既往存在高血压或在妊娠20周前发现收缩压≥140mmHg和(或)舒张压≥90mmHg,妊娠期无明显加重或表现为急性严重高血压; 妊娠20周后首次发现高血压但持续到产后12周以后。 以下任一情况可视为重度子痫前期的表现: 慢性高血压孕妇妊娠20周前无蛋白尿,妊娠20周后出现尿蛋白定量≥0.3g/24h或随机尿蛋白≥(+),清洁中段尿并排除尿少、尿比重增高时的混淆; 妊娠20周前有蛋白尿,妊娠20周后尿蛋白量明显增加; 出现血压进一步升高等。 慢性高血压并发重度子痫前期的靶器官受累及临床表现时,临床上均应按重度子痫前期处理。 妊娠期血压管理的基本原则:动态评估、序贯诊断和全程管理。规范血压管理,维持妊娠期的理想血压水平,预防或降低妊娠期高血压疾病的发生风险,及时发现血压异常,降低不良妊娠结局的发生风险。诊室血压测量是目前妊娠期血压监测的主要手段,诊室外血压测量包括家庭血压监测(home blood pressure monitoring,HBPM)和动态血压监测(ambulatory blood pressure monitoring,ABPM)两种方法。HBPM方法为每日早、晚测量血压,每次测量应在坐位休息5min后进行,间隔1min测量2次,记录平均值。ABPM通常以每15-30分钟间隔记录24h内的血压变化。具体妊娠期血压的监测与管理建议见表2。 妊娠期高血压疾病的防治和管理是保障母婴安全的重要环节。通过准确测量和监测血压,及时识别高血压的分类和程度,对于制定合理的治疗策略至关重要。应重视妊娠期血压的变化,合理调整生活方式,必要时进行适当的药物治疗,以确保母体和胎儿的健康安全。

参考文献:
[1].中华医学会妇产科学分会妊娠期高血压疾病学组. 妊娠期高血压疾病诊治指南(2020). 中华妇产科杂志,2020,55(04):227-238. DOI:10.3760/cma.j.cn112141-20200114-00039.
[2].中华医学会妇产科学分会妊娠期高血压疾病学组. 妊娠期血压管理中国专家共识(2021). 中华妇产科杂志,2021,56(11):737-745. DOI:10.3760/cma.j.cn112141- 20210506-00251.
[3].Laura A. Magee, Graeme N. Smith, et al. Guideline No. 426: Hypertensive Disorders of Pregnancy: Diagnosis, Prediction, Prevention, and Management. J Obstet Gynaecol Can 2022;44(5):547-571.
转载:妇产科网微信公众号


