转载:综述 | 类器官在子宫内膜异位症中的研究进展
选自:中华妇产科杂志2025年6月第60卷第6期
作者:王永兴1 邵玮1 王丽2 刘颂平1
1 复旦大学附属金山医院妇产科, 上海 201508; 2 复旦大学生物医学研究院, 上海 200032
通信作者:刘颂平, Email: liu_songping@fudan.edu.cn
引用本文:王永兴, 邵玮, 王丽, 等. 类器官在子宫内膜异位症中的研究进展[J]. 中华妇产科杂志, 2025,60(6): 493-497. DOI: 10.3760/cma.j.cn112141-20241028-00576.
子宫内膜异位症(内异症)是一种常见而复杂的妇科疾病,严重影响育龄期妇女的生命质量。现有的内异症研究模型主要为细胞模型和动物模型,存在物种差异及表型不稳定等局限性。类器官作为一种新兴的三维细胞培养模型,具有长期可扩增性、基因组和转录组稳定性以及形成三维结构的能力,能最大程度模拟原始组织的结构和生理学特征,为内异症研究提供了新工具。近年来,子宫内膜类器官模型的成功构建特别是内异症类器官模型的构建推动了内异症发病机制、药物筛选及个体化治疗的研究进展。本文系统综述子宫内膜类器官的构建方法、内异症类器官在病理机制探索、药物筛选及治疗中的应用,并展望其未来研究方向与临床转化潜力。子宫内膜类器官具有可模拟子宫内膜的表型特征、在遗传学方面保持原始子宫内膜的特征、通过表型和遗传变化对激素有反应等优点,使其有望成为未来理想的妇产科疾病模型。内异症类器官的建立为深入研究内异症的确切发病机制提供了新的模型;并在药物筛选中逐渐得以应用,对于新药筛选及药效学研究具有重要价值;当然目前构建的内异症类器官也存在着难以覆盖内异症亚型的多样性、细胞组成及功能局限、验证体系及功能量化尚有缺陷、类器官的建立和质量控制目前暂未标准化、对类器官功能的评估缺乏统一方案等局限性。
子宫内膜异位症(内异症)是一种常见而复杂的妇科疾病,发病率在升高并呈年轻化趋势,常引起慢性盆腔痛、继发性痛经和不孕等症状。内异症病因和发病机制尚不明确,虽为良性疾病,但也具有恶性肿瘤的特征如侵袭性、转移性和血管生成等;目前临床治疗方案以对症治疗为主,复发率较高,整体疗效欠佳。目前研究内异症的常用模型主要是细胞模型和动物模型,由于细胞系表型具有不稳定性、动物模型与人类具有物种差异,往往难以复现典型的人类内异症疾病 [ 1 ] ,探索内异症的病理生理机制和治疗方法在很大程度上依赖于建立更为理想的疾病模型 [ 2 ] 。不同于传统的细胞培养和动物模型,类器官作为一种新型实验系统,不仅能在体外模拟组织器官的三维结构,还具有原始器官的表型和遗传稳定性,并且具有自我更新和自我组织能力,兼有细胞系可传代、通量高等优点,还可建立多器官相互作用的模型 [ 3 ] 。类器官的出现为模拟和探索内异症的发生、发展过程,提供了新的工具。本文着重就类器官的发展以及在子宫内膜领域特别是在内异症中的研究进展进行综述。

类器官是一种通过体外三维细胞培养技术构建的微型组织模型,将来源于人或动物的成体干细胞(adult stem cells)、胚胎干细胞(embryonic stem cells)或诱导多能干细胞(induced pluripotent stem cells),置于人工基质胶中通过特定生长因子诱导培养形成,能够模拟原始器官的组织结构和功能 [ 4 ] 。2009年,知名的Hans Clevers团队首次使用小鼠小肠隐窝底部的富含亮氨酸重复域G蛋白耦联受体5(leucine-rich repeat-containing G-protein coupled receptor 5,Lgr5)阳性干细胞成功衍生出体外肠类器官培养系统 [ 5 ] 。随后,类器官技术快速发展,目前已成功构建了多个器官的类器官模型 [ 6 , 7 , 8 ] ,在生长发育、疾病建模、药物筛选及肿瘤研究等领域得到广泛应用 [ 9 ] 。例如,肝-胆-胰类器官(hepato-biliary-pancreatic organoid,HBPO)的构建,实现了不同类器官间的直接接触,模拟了多器官间的相互作用 [ 10 ] ;类器官芯片结合微流控技术,可以更加精准地模拟体内微环境 [ 11 ] 。近年来,人工智能的方法和模型逐步应用到类器官研究领域,在药物筛选、图像和数据分析等方面助力提升实验效率、准确度和成功率 [ 12 , 13 ] 。但在类器官研究中仍存在数据标准、样本质量、模型解释等方面尚未形成规范等问题。未来,有望通过多学科深度融合,进一步推动类器官在临床转化和精准诊疗中的应用。

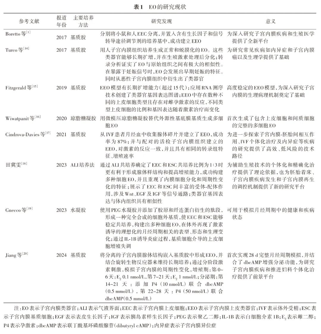
子宫内膜主要由上皮细胞和间质细胞组成。子宫内膜类器官(endometrial organoid,EO)根据所包含的细胞类型的数量不同,可分为单种细胞EO和多种细胞EO。自从2017年Boretto等 [ 1 ] 和Turco等 [ 14 ] 分别独立报道EO之后,目前已有许多成功培养EO的文献报道 [ 15 , 16 , 17 , 18 , 19 , 20 ] 。见 表1 。
以上相关研究表明,EO具有以下优点,使其有望成为未来理想的妇产科疾病模型 [ 21 ] ,(1)可模拟子宫内膜的表型特征:如E-钙黏蛋白(E-cadherin)、广谱细胞角蛋白(pancytokeratin,PanCK)、黏蛋白1(mucin 1)、上皮细胞黏附分子(epithelial cell adhesion molecule,EPCAM)等典型上皮标志物以及雌激素受体(ER)、孕激素受体(PR)的表达,黏液、微绒毛、纤毛和腺体极化的形成;(2)在遗传学方面保持原始子宫内膜的特征:在原始组织中发现的一些突变也出现在相应的类器官,正常的EO和与疾病相关的EO均在转录组等遗传水平上揭示了原始组织的相关特征;(3)通过表型和遗传变化对激素有反应:雌激素、孕激素、环磷酸腺苷(cAMP)、人绒毛膜促性腺激素(hCG)、人胎盘催乳素(hPL)和催乳素(PRL)均会影响细胞类型、形态学、遗传学和细胞产物;(4)长期扩增、冷冻保存和复苏可以保持表型和遗传学的稳定性:可解决原始标本不足的问题。
在EO构建成功之后,研究者开始将内异症患者的子宫内膜组织构建形成在位子宫内膜类器官(eutopic endometrial organoid,EuEO),将内异症患者的异位内膜组织构建形成异位子宫内膜类器官(ectopic endometrial organoid,EcEO),为深入研究内异症复杂的病理生理过程提供了更为理想的模型 [ 22 , 23 , 24 , 25 , 26 ] 。见 表2 。
1. 类器官在内异症发病机制中的研究:目前,内异症的发病机制仍有争议,存在经血逆行、干细胞来源、体腔上皮化生、表观遗传学、血管新生、神经新生、孕激素抵抗、免疫、环境、炎症等多种学说 [ 27 , 28 , 29 ] 。内异症类器官的建立为深入研究内异症的确切发病机制提供了新的模型。
Boretto等 [ 22 ] 发现,EcEO呈现出管腔黏液分泌、管腔侵袭、表达上皮标志物(PanCK、ER和PR)等与体内子宫内膜异位病灶相似的特征性表型;将EcEO注射入非肥胖性糖尿病伴严重联合免疫缺陷(NOD/SCID)小鼠的腹腔中,仍可观察到ER、PR和PanCK等上皮标志物的表达。与正常EO相比,EcEO中整合素、磷脂酰肌醇3激酶/蛋白激酶B信号通路及Wnt信号通路被激活,同样具有异质性疾病特征;此外,严重的Ⅳ期内异症衍生的EcEO具有子宫内膜癌相关基因的突变,表明肿瘤驱动基因参与了内异症的发展过程。
Esfandiari等 [ 23 ] 应用内异症类器官模型探索了表观遗传因素在内异症发病中的作用,发现与体内在位内膜、异位内膜组织活检标本对比,EuEO、EcEO中同源异型框(homeobox,HOX)基因簇HOXA~HOXD及其辅因子均存在甲基化失调;与非内异症患者的子宫内膜组织相比,HOXA4在EuEO中的甲基化水平升高,在EcEO中的甲基化水平降低。Esfandiari等 [ 30 ] 的另一研究表明,EcEO可模拟内异症的孕激素抵抗状态,该模型为内异症表观遗传调控及耐药机制研究提供了新工具。
近年来,越来越多的研究表明,人类肠道中的微生物群失调可能是引起内异症的重要原因之一 [ 31 , 32 ] 。肠道微生物作为内异症微环境的一部分,可以通过多种途径影响异位内膜的生长、侵袭和转移。Wendel等 [ 33 ] 将内异症上皮样细胞和子宫内膜基质细胞(ESC)通过人工生物制造技术(Kenzan方法)组装成球体形成三维模型,成功模拟了内异症的高度炎症微环境,为了解内异症相关炎症的发病机制提供了新视角。因此,应用三维模型能够模拟先前在子宫内膜二维培养物中未观察到的体内宿主-微生物相互作用。这些研究为内异症类器官的应用奠定了重要基础。
2. 类器官在内异症药物筛选及治疗中的应用:内异症的治疗包括手术治疗,但常用的治疗方法为药物治疗,药物包括口服避孕药、高效孕激素、促性腺激素释放激素激动剂等 [ 34 ] ,其中,口服避孕药抑制排卵,高效孕激素负反馈抑制下丘脑-垂体-卵巢轴,促性腺激素释放激素激动剂下调垂体功能可造成暂时性药物性卵巢功能抑制及体内低雌激素状态,但药物治疗可能导致相应的药物不良反应。因此,有必要寻找新的治疗替代方案,在理想情况下不影响生育力、可以长期使用,并且不良反应少。近年来,内异症类器官在药物筛选中逐渐得以应用。
尿石素(urolithins)是由肠道微生物产生的代谢物亚家族,分为尿石素A和尿石素B,尿石素A是一种主要存在于一些水果和坚果中的萜类化合物鞣花单宁的天然代谢产物;尿石素与鞣花单宁以结合物的形式在血浆中稳定存在(0.2~20.0 μmol/L)超过48 h [ 35 ] 。体外研究显示,尿石素具有抗炎、抗癌、抗氧化、抗菌和抗雌激素作用 [ 36 , 37 ] 。由于内异症发生、发展中的炎症反应性和雌激素依赖性,尿石素可能是治疗内异症的潜在候选者。2021年,Mc Cormack等 [ 24 ] 使用3例内异症患者异位病灶组织成功构建EcEO,并探究尿石素A和尿石素B的作用,结果发现,两者在内异症患者原代培养的EcEO和ESC细胞系中对细胞黏附、迁移和侵袭性有不同的影响,虽然观察到一定程度的患者依赖性,但所有的类器官均表现出敏感性。一定浓度的尿石素A可增加S期细胞比例,抑制子宫内膜上皮细胞的增殖并诱导ESC细胞凋亡;尿石素B可减少贴壁细胞数量并抑制其生长;两者均减少了细胞迁移并抑制EcEO的形成,使上皮细胞G 2/M期阻滞,且尿石素A的抑制效果强于尿石素B。因此可以认为,尿石素通过调控细胞周期和迁移侵袭能力抑制EcEO的生长发育,有望成为内异症治疗的潜在的新药物。
张瑞琪等 [ 25 ] 在构建成功的EuEO的培养基中添加1、5、10 nmol/L雌二醇,观察发现,10 nmol/L雌激素干预第6天的类器官直径明显大于对照组。Zhang等 [ 26 ] 构建的EcEO显示了子宫内膜来源的上皮细胞的表达特征及遗传稳定性;同时适度水平的雌激素促进了EcEO的生长和成熟,5~10 μmol/L浓度的雌激素显著提高了生长率;5~10 μmol/L浓度的孕酮导致EuEO和EcEO中PR的表达轻微增加,而EcEO随着孕酮浓度的增加,增殖活性下降,过量的孕酮抑制了EcEO的活性。通过验证内异症类器官的增殖和分泌随雌激素和孕激素浓度的变化而变化,也为内异症药物干预研究提供了一个可靠的体外模型。
由此可见,类器官作为内异症体外疾病模型对于新药筛选及药效学研究具有重要价值。目前,内异症类器官在药物筛选或高通量检测中的可重复性和均匀性的限制使其仍然存在不足,在一定程度上限制了其广泛应用 [ 38 ] 。目前尚缺乏直接针对内异症类器官药物筛选成功的文献报道,但根据其他研究领域类器官模型 [ 39 ] 的研究经验和趋势,可以预见,内异症类器官在药物筛选方面将具有巨大的潜力和应用前景。
3. 内异症类器官模型构建的局限性和未来展望:综上所述,内异症类器官是科学可靠的内异症研究模型,并且已经取得了一定的进展,通过这些类器官模型,研究人员能够更深入地了解内异症的病理生理机制。然而,目前构建的内异症类器官也存在着一定的局限性。(1)内异症病变组织的异质性高,现有的类器官模型多来源于手术样本且数量有限,难以覆盖内异症亚型的多样性(如腹膜型、卵巢型、深部浸润型),故无法全面反映疾病的异质性、多样性;(2)细胞组成及功能的局限,目前构建的内异症类器官主要是腺上皮细胞的单种细胞EO,虽然构建成功率高,但ESC、免疫细胞、神经细胞和血管成分等缺失,而在真实病灶中ESC占比超过30%,其在激素响应、炎症调控和纤维化中起关键作用,而且,内异症病灶常伴随神经纤维异常增生和新生血管形成,ESC-免疫细胞相互作用是内异症慢性炎症和纤维化的核心,单纯腺上皮类器官模型无法模拟这一过程 [ 30 , 40 ] ;(3)验证体系与功能量化的缺陷,由于动物模型验证不足,在体内的相关性有待进一步验证,类器官的激素反应性与体内病变组织存在差异,迁移和侵袭能力难以量化 [ 41 ] ;(4)类器官建立和质量控制目前暂未标准化,对类器官功能的评估缺乏统一方案 [ 42 ] ,且成本相对昂贵。这些均为目前内异症类器官应用过程中面临的难题 [ 43 ] 。随着研究的深入,未来有望通过开发多细胞共培养、引入类器官芯片动态模拟微环境以及进一步优化血管化技术构建更加稳定、精准的内异症类器官模型,从而更为真实地反映疾病特征;同时,通过类器官模型与基因测序、蛋白质组学等技术的结合深入研究内异症的发病机制,可为药物开发及个体化诊疗提供全新范式,探究新的治疗靶点,以期早日应用于内异症的早期诊断、个体化防治,改善疗效。
利益冲突 所有作者声明无利益冲突


